
一、直播目的
为进一步增强河北省教育系统“七五”普法规划法治宣传教育的效果,提升河北省中小学法治教育教师培训质量,提高参训学员对法治教育培训学习的积极性和重视程度,使参训学员熟悉平台操作、了解培训相关内容、明确培训工作安排。让法治教育培训能够真正下到基层、落到实处。
二、直播主持
项目管理员:刘彩秀
三、参与人员
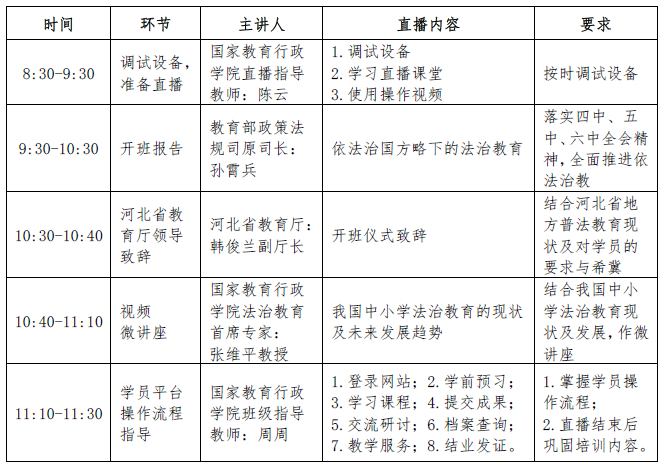
1.教育部政策法规司原司长:孙霄兵
2.河北省教育厅副厅长:韩俊兰
3.国家教育行政学院法治教育首席专家教授:张维平
4.国家教育行政学院项目主任:王兵
5.指导教师:周周、陈云
6.河北省中小学法治教育专兼职任课教师及其他法治教育相关人员1500人左右
四、直播时间
2017年4月25日 9:30 至 2017年4月25日 11:30
五、直播地点
国家教育行政学院办公楼6层演播室
六、直播安排
此次直播将于2017年4月25日 9:30 至 2017年4月25日 11:30举行,直播内容为开班报告、领导致辞、专家讲座、学员平台操作流程指导。直播安排具体内容如下:

七、参与方式
步骤一:
1.电脑版——直接点击链接进入
http://ceat.gensee.com/webcast/site/entry/join-7656f4e021de4f929c568a502ee23c79
2.手机版——长按二维码(识别图中二维码)或微信扫一扫进入直播

步骤二:输入名称——自己的姓名
步骤三:输入直播口令——053339
八、其他事项
1.请学员备好耳机,麦克,提前十五分钟调试设备。
2.若不能参加开班直播可等到直播结束后,我们会将录制完的课程地址发到学员QQ群,各位学员可点播观看。
国家教育行政学院远程培训中心
2017年4月20日